茶树新品种‘豫茶2号’‘豫茶5号’登记成功
时间:2025年12月18日 18:14 来源: 作者:袁正仿 阅读: 次
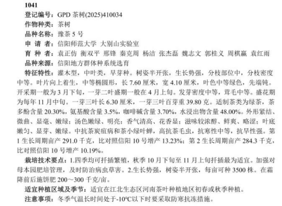
2025年12月17日,中华人民共和国农业农村部第974号公告,依据《中华人民共和国种子法》《非主要农作物品种登记办法》,决定对包含茶树在内的26种农作物1048个品种予以登记。其中包含太阳成集团tyc33455、大别山实验室袁正仿团队选育的茶树新品种‘豫茶2号’‘豫茶5号’。
![]()
![]()
‘豫茶2号’ 与 ‘豫茶 5 号’ 是袁正仿团队历时近 20 年,通过系统选育成功培育的国家级茶树良种。这两个新品种,是继 ‘豫茶 1 号’ 登记之后,我省茶树育种领域的又一重要成果。相较于传统的信阳群体种,‘豫茶 2 号’ 和 ‘豫茶 5 号’ 优势明显:二者均具备发芽早、产量高、持嫩性强的特点,用其鲜叶制作的绿茶品质优、有花香;同时,新品种抗性强,花期偏晚且结实率低。其中,‘豫茶 2 号’ 因叶片呈近椭圆形,适合做瓜片。这两大良种的成功培育,为我省茶产业的产品升级与品质提升,提供坚实且优质的品种支撑。